首页
经开区推介
政府信息公开
新闻中心
网上办事
园区服务
园区党建
26809422
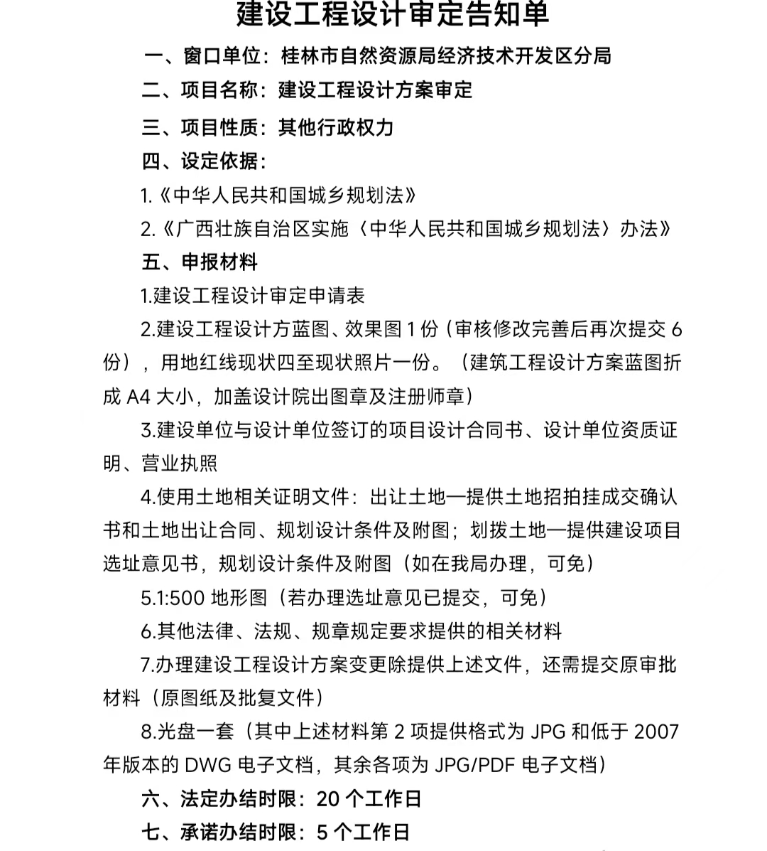
建设工程设计审定告知单
20
桂林市自然资源局经济技术开发区分局
2025-09-05
245505
政府信息公开指南
您的位置:
首页
>
政府信息公开
>
政府信息公开指南
建设工程设计审定告知单
2025-09-05 09:00 来源: 桂林市自然资源局经济技术开发区分局
文件下载:
建设工程设计方案审定申请表.docx
关联文件: